|
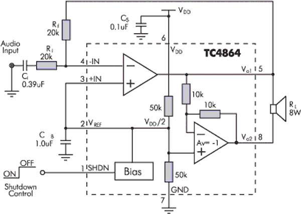
М. Еременко Новые аналоговые и интерфейсные микросхемы фирмы Microchip (продолжение)В ╧4 журнала мы рассказывали о новых аналоговых и интерфейсных микросхемах фирмы Microchip. В этом номере мы продолжаем рассказ и начн╦м с микросхем усилителей звука. Усилители ЗЧ Среди широкой номенклатуры аналоговых компонентов, выпускаемых компанией Microchip, есть специализированная микросхема усилителя ЗЧ - TC4864 - достаточно нетрадиционная ИС для фирмы, специализирующейся на производстве микроконтроллеров. Функционально TC4864 состоит из двух операционных усилителей (рис. 1). Выводы первого доступны для подключения внешних элементов, задающих режим работы. Второй усилитель включен по инвертирующей схеме с единичным усилением. Коэффициент усиления первого ОУ определяется сопротивлением резисторов Rf, Ri в цепи обратной связи, для второго он ж╦стко задан внутренними резисторами по 10 кОм. На рисунке видно, что выход ОУ1 является входом ОУ2, в результате на выходе 8 получаем сигнал, равный сигналу на выходе 5, но сдвинутый на 180 градусов. Соответственно, дифференциальное усиление на выходе равно Avd = 2*(Rf/Ri). Рисунок 1. Функциональная схема TC4864 - усилителя ЗЧ
Нагрузка включена по мостовой схеме между выводами Vo1 и Vo2. Такая схема имеет ряд преимуществ, в частности, нет необходимости использовать выходной разделительный конденсатор большой ╦мкости, что особенно актуально в малогабаритных конструкциях. Ещ╦ одно полезное свойство для использования TC4864 в приборах с батарейным питанием ≈ наличие специального входа SHDN, подав на который напряжение высокого уровня усилитель выключается, потребляя при этом ток около 0,1 мкА. Микросхема выпускается в малогабаритном 8-выводном корпусе MSOP и работает в индустриальном диапазоне температур -40┘+85°C. В настоящее время готовятся к выпуску ещ╦ несколько микросхем-усилителей ЗЧ. Основные различия между ними ≈ выходная мощность и тип выходного каскада. Сравнительные характеристики микросхем представлены в таблице 1. Таблица 1.Сравнительные характеристики микросхем
В таблице могут быть мелкие неточности, поэтому рекомендуем обратиться к файлу в формате .pdf Микромощные операционные усилители Практически в любой современной радиоаппаратуре используются операционные усилители. На их основе строятся усилители входных сигналов, формирователи, фильтры и многое другое. Поэтому Microchip уделяет большое значение расширению номенклатуры ОУ и представляет два новых семейства. В каждом из них есть ОУ со специальным входом CS (MCP6023 и MCP6043), при подаче на который напряжения высокого уровня ОУ отключается, а его выход переходит в высокоомное состояние. Оба семейства имеют однополярное питание с максимальным значением 5,5 В, а также rail-to-rail входы и выходы. Первое семейство MCP602X имеет рекордную на данный момент для ОУ фирмы Microchip полосу пропускания 10 МГц и малое напряжение смещения 0,5 мВ. Кроме того, ОУ MCP6021 имеет встроенный источник опорного напряжения (рис. 2). Рисунок 2. Пример использования встроенного Vref для построения неинвертирующего усилителя на базе MCP6021
Второе - MCP604X - предназначено, в первую очередь, для использования в микромощной аппаратуре ≈ типовой потребляемый ток составляет всего 600 нА (!). При этом диапазон рабочих напряжений - 1,4┘5,5 В в диапазоне температур -40┘+85°C. Также готовится к производству ещ╦ одно новое семейство ОУ общего назначения MCP600X с типовым током потребления 150 мкА и полосой пропускания 1 МГц. Микромощные компараторы Для построения схем с обратной связью часто бывает важно иметь недорогой малогабаритный компаратор. Кроме того, для применений в изделиях с батарейным питанием этот компаратор должен быть маломощным. Компания Microchip уже выпускает микроконтроллеры со встроенными компараторами, а также целый ряд автономных независимых компараторов. Недавно компания приступила к выпуску двух совершенно новых семейств автономных компараторов MCP654X, характеризующихся очень низким потреблением. Каждое семейство состоит из четыр╦х микросхем, которые отличаются друг от друга количеством секций (1, 2 или 4 компаратора в одном корпусе). Кроме того, микросхемы MCP6543 и MCP6548 имеют дополнительный вход CS, при подаче на который напряжения высокого уровня компаратор выключается, а его выход переводится в высокоимпедансное состояние. Типовой ток потребления обоих семейств составляет всего 600 нА на секцию, что делает эти компараторы чрезвычайно привлекательными для устройств с батарейным питанием. Все компараторы работают от однополярного источника питания в широком диапазоне напряжений 1,8┘5,5 В. Таким образом, целесообразно применять компараторы этих семейств не только в устройствах со стандартным питанием 5 В, но и в конструкциях с уменьшенными напряжениями питания, так как при этом в качестве источника питания можно использовать стандартные литиевые элементы на 3 В, Li-ионные аккумуляторы (3,6 В), батарею из двух последовательно включенных элементов АА или ААА по 1,5 В или даже никелевых аккумуляторов по 1,2 В. Оба семейства имеют входы и выходы rail-to-rail. Типовое время задержки переключения составляет 4 мкс. Компараторы характеризуются малым напряжением смещения 5 мВ и широ-ким диапазоном рабочих температур -40┘+85╟С. Следует отметить большой (до 30 мА) выходной ток компараторов. Отличием двух семейств MCP6541/2/3/4 и MCP6546/7/8/9 является тип выхода. У первого это push-pull, совместимый со стандартными TTL или CMOS входами; у второго же - открытый коллектор, позволяющий прикладывать к выходу напряжения до 10 В. Это бывает полезно при создании схем, работающих в режиме "окна" (двухпороговый компаратор) (рис. 3). В этом случае для построении схемы достаточно всего лишь одного дополнительного резистора. Рисунок 3. Использование MCP6547 в качестве двухпорогового компаратора
Новые аналоговые микросхемы Microchip предназначены для широких областей применения, таких как системы обеспечения питанием малогабаритных переносных приборов, мобильных телефонов, коммуникационного оборудования, прецизионных источников питания, систем сбора и обработки информации, малогабаритных датчиков, диагностического и тестового оборудования, - всюду, где требуются малые габаритные размеры, над╦жность работы и низкое потребление. А совместное использование FLASH-микроконтроллеров PIC и аналоговых компонентов Microchip позволит совместить в одном приборе достоинства цифровых и аналоговых схем и получить качественный многофункциональный прибор, востребованный рынком современной электронной техники. |


Новые аналоговые и интерфейсные микросхемы фирмы Microchip.

