|
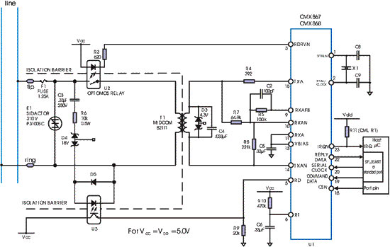
Стив Личфилд (перевод А. Биленко) DAA снижает стоимость оборудования для телефонииМикросхемы модемов подключаются к телефонной линии через специальную схему интерфейса, который часто именуют DAA (data access arrangement).Одна из основных функций DAA заключается в обеспечении безопасного изоляционного барьера между телефонной линией и низковольтными цепями, к которым могут прикоснуться пользователи.Последние изменения в европейских требованиях для подобного рода разработок позволили разработчикам уменьшать стоимость разработки их DAA без потери производительности.Стив Личфилд, старший инженер по применению фирмы CML, да╦т описание двух схем DAA для микросхемы, содержащей модем V.22bis, и анализирует получаемые результаты. Рассмотрим две схемы использования DAA. Первая соответствует предыдущему Европейскому стандарту CTR 21, но поскольку он больше не обязателен для сертификационной маркировки, будем использовать для сравнения упрощ╦нный вариант DAA, предназначенный для использования в Европе. Однако справедливости ради стоит сказать, что основным следствием изменений в разработке DAA стала возможность его использования не только в Европе, но и в США, Японии и многих других странах. Вспомним основные соображения, которые были положенных в основу разработки универсального DAA. Первое. Как данные, так и управляющая информация должны над╦жно передаваться через изолирующий барьер. Второе. Электрические характеристики DAA должны удовлетворять различным требованиям, предъявляемым в различных странах к телефонным линиям. Третье. DAA должен быть устойчив по отношению к различным типам воздействия окружающей среды, например, молнии, индустриальным помехам, шумам и так далее. Помимо этого, в каждой стране, где предполагается использовать модем, существуют или могут существовать специальные требования, которые тоже должны быть выполнены. Они могут включать три категории: безопасность, электромагнитная совместимость и, собственно, телекоммуникации. БезопасностьВ Европе используется стандарт требований безопасности EN 60950, который базируется на международных стандартах в этой области, будучи весьма схож со стандартом США UL 60950 и стандартами безопасности других стран. Принимая во внимание некоторые детали, становится возможным проектирование DАA, который будет соответствовать требованиям всех стран во вс╦м мире. ЕМСБольшинство стран предъявляют требования, ограничивающие спектр радиочастот, которые могут сгенерироваться изделием. В Европе действует стандарт EN 55022, а в США - FCC Part 15. Европейский стандарт EN 55024 содержит также требования по устойчивости изделий к электромагнитному воздействию. Всего несколько стран имеют подобные требования к устойчивости. Так как требование ЕМС изделия связано с полным проектом системы вообще, иногда требуется обеспечить дополнительную фильтрацию на линии, подключаемой к DAA. Эта фильтрация не отражена на схемах, привед╦нных здесь, поскольку во многих случаях она просто не нужна. Однако необходимо знать, что в некоторых системах дополнительная фильтрация может быть просто необходима. ТелекоммуникацииВ Европе до 1998 года каждое государство - член Европейского Союза (ЕС) - имело индивидуальные требования, регулирующие телекоммуникации и, в частности, телефонию. В 1998 году индивидуальные требования были заменены единым согласованным стандартом CTR 21, который действовал применительно ко всем государствам √ членам ЕС. 8 апреля 2000 года новая директива ЕС (директива 1999/5/EC), известная также как RTTE (Radio and Telecommunication Terminal Equipment), установила новые принципы регулирования в области телекоммуникаций. В RTTE-директиве формально аннулируется CTR 21 и объявляется, что впредь не будет никаких принудительных требований для телекоммуникационных устройств, которые подключаются к общественной телефонной сети. Согласно этой директиве, единственное обязательное требование - это маркировка типового модема, необходимая для выполнения требований безопасности и ЕМС. Иначе говоря, считается, что изделие соответствует требованиям Директивы, если оно выполняет требования условий использования, для которых они предназначены. Анализ показывает, что не все требования, содержащиеся в национальных рекомендациях и CTR 21, абсолютно необходимы для правильной работы модема. С другой стороны, компромиссы в некоторых областях вероятно создадут проблемы, связанные с совместимостью, или проблемы работоспособности в некоторых странах ЕС. Однако хочется надеяться, что оба варианта DAA, представленных в этом материале, будут хорошо работать во всей Европе. В США требования к телекоммуникациям описаны в FCC Part 68. Выполнение технических требований FCC Part 68 находится в процессе передачи в производство консультативной группой, но согласие с самими требованиями оста╦тся вс╦ же принудительным. Большинство других стран также имеет принудительные требования при работе на стандартных телефонных линиях. Однако в некоторых случаях один или оба проекта DAA, представленных здесь, могут использоваться и в этих странах. CTR 21-совместимый DAAНа рис. 1 показан очень простой и над╦жный CTR 21-совместимый DAA, который должен хорошо работать в любой стране Евросоюза. Величины R4, R5, R7, R8, C4 и C7 были оптимизированы для использования с трансформатором 82107 фирмы Мидком. Резистор R8 является дополнительным, но он обеспечивает несколько дБ trans-hybrid потерь, которые способны улучшить работу модема при низком уровне принимаемого сигнала. Обнаруживаемый нижний порог - приблизительно 20 В. Рисунок 1. CTR 21-совместимый DAA для модема CML CMX868
Упрощенный вариант DAA для США и ЕвропыРис. 2 показывает упрощ╦нный DAA, который может использоваться как в Европе и США, так и в различных других странах. По сравнению с CTR 21-совместимым DAA, сделаны следующие изменения:
Рисунок 2. Упрощ╦нный DAA, который может использоваться как в Европе, так и в США и различных других странах
Когда CTR 21 прекратил сво╦ действие в апреле 2000 года, Франция обратилась к Европейской комиссии с просьбой сохранить требование наличия ограничителя тока на 30 месяцев (до октября 2002 года), чтобы дать время Франции на устранение своей проблемы. Просьба была отвергнута, но Комиссия выпустила распоряжение, по которому до октября 2002 года вс╦ терминальное оборудование, продаваемое во Францию, должно содержать предупреждение об ограниченности его использования в телефонных линиях, которым вс╦ ещ╦ нужно ограничение тока. Таким образом, функция ограничителя тока сегодня нужна только во Франции, и то - до октября 2002. По этой причине многие производители постепенно сокращают функцию ограничителя в своих новых разработках. Единственный требование в CTR 21, которое упрощ╦нный DAA совсем не выполняет, - это требование возвратных потерь (return loss). Возвратные потери являюся косвенно измеренным полным сопротивлением переменному току, которое представляет собой DAA для телефонной линии. Они незначительно влияют на величину скорости работы, поддерживаемой, например, модемом CMX868 фирмы CML, так что это не должно привести к сколь-либо значимым изменениям в работоспособности устройства с упрощ╦нным DAA. Линия всегда содержит устройства, не очень хорошо согласованные с основным кабелем: соединители, панели переключений, шнуры, - что и вызывает отражение сигнала. Чем лучше эти элементы "согласованы", чем лучше они "пригнаны" друг к другу, тем меньшее отражение сигнала они вызывают и тем меньше потери на отражение и больше в дБ ВОЗВРАТНЫЕ ПОТЕРИ (return loss). Функционирование при пониженном напряжениипитанияВсе номиналы компонентов на привед╦нных здесь схемах даны для варианта с напряжением питания Vcc = 5 В. Модем CMX 868 может работать и при более низких напряжениях питания, но при этом номиналы некоторых компонентов должны быть соответственно масштабированы. Важно иметь в виду, что определ╦нные параметры модема, например, максимально доступный уровень передаваемого сигнала и максимальный допустимый уровень чувствительности при╦мника при уменьшении напряжения питания ниже 5 В тоже уменьшаются. Поэтому к использованию пониженного напряжения питания нужно относиться с крайней осторожностью, понимая, что эти изменения должны укладываться в допуски, определяемые аппаратурой, в которой используется модем. Принципы построения DAAЕсли при разработке DAA руководствоваться следующими принципами, то можно гарантированно обеспечить необходимую безопасность изоляции и быстродействие модема:
ЗаключениеПредставлено два варианта проекта DAA для использования с модемом CMX868. Первый проект соответствует прежним европейским требованиям CTR 21. Хотя CTR 21 был аннулирован как стандарт в апреле 2000 года, ОЕМ-производители продолжают использовать его в своих разработках как рекомендующий стандарт. Второй вариант является упрощ╦нной версией, в которой отсутствуют два требования CTR 21. Упрощ╦нный DAA не содержит требуемый в рамках CTR 21 ограничитель тока, который временно необходим только для Франции и частично выполняет требования CTR 21 в части возвратных потерь. Ограничитель тока не нужен будет и во Франции после октября 2002 года, а сокращение возвратных потерь не должно приводить к сколь-либо ощутимым различиям в быстродействии модема. Таким образом, упрощ╦нный DAA позволяет снизить общую стоимость проекта без ухудшений его качества. При использовании в упрощ╦нном DAA плавкого предохранителя, он может быть использован и в США. Таким образом тот проект может быть рекомендован для использования во многих странах мира. Некоторые дополнительные вопросы использования модема CMX868 освещены в рубрике "Инженерная практика" (стр. 68) Все вопросы по продукции фирмы CML, включая запросы на поставку, можно направлять в ООО "БИС-Электроник". E-mail: info@bis-el.kiev.ua, http://www.bis-el.kiev.ua/. |


DAA снижает стоимость оборудования для телефонии.
